热线电话:
400-6565-130
首页
关于我们
公司简介
发展历程
资质荣誉
联系方式
产品中心
车铣复合
斜轨数控车床
平床身数控车床
普通车床
立式加工
龙门加工
自动化生产线
专用机床
其它
资讯公告
企业新闻
行业动态
公示公告
招聘职位
产品应用
家电行业
石油化工行业
新能源汽车配件
矿山机械
通用机械件
工程机械
印刷行业
热线电话:
400-6565-130
首页
关于我们
公司简介
发展历程
资质荣誉
联系方式
产品中心
车铣复合
斜轨数控车床
平床身数控车床
普通车床
立式加工
龙门加工
自动化生产线
专用机床
其它
资讯公告
企业新闻
行业动态
公示公告
招聘职位
产品应用
家电行业
石油化工行业
新能源汽车配件
矿山机械
通用机械件
工程机械
印刷行业
×
站内搜索
网站首页
>
资讯公告
>
企业新闻
企业新闻
行业动态
公示公告
招聘职位
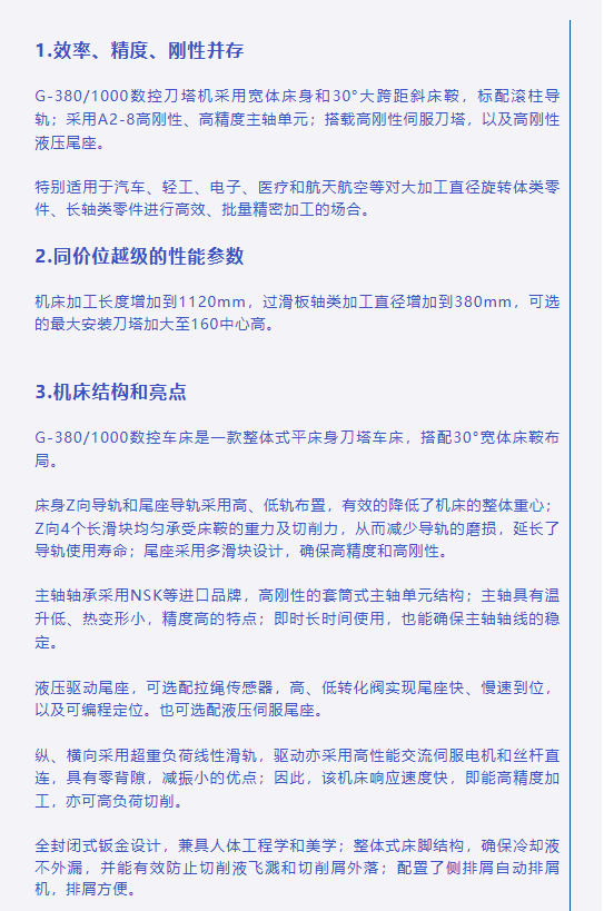
产品介绍|G-380/1000全功能数控车床
发布时间:2025-10-30
上一篇:产品介绍|G-250S双主轴数控车床
下一篇:新产品G-380/1000完成验收交付